首页 > 研工在线 > 事务管理 > 日常事务 > 正文
武汉大学部信息化服务平台使用指南(学生版)

通讯员: ;发布时间:2024-03-18  点击数:

武大全球合作 2023-02-27 19:21 发表于湖北

为进一步做好学生出国(境)的服务工作,部打造的“信息化服务平台”(学生版)使学生足不出户即可实现出国(境)全流程审批,让“数据多跑路,学生少跑路”,学生出国(境)项目和学生出国(境)专项奖学金的申请和审批工作将更加规范和高效。同时,学院及校内职能部门管理人员可通过平台上的数据反馈实时掌握学生出国境最新动态,解决了整理数据难、信息不共享、闭环审批不健全等痛点难点问题,实现了管理水平与工作效率的同步提高。

一、平台内可办理的事项

当前同学们可在平台内办理的事项包括:

1. 申报国家公派项目及校级、院级出国(境)交流学习项目。

2. 申报自主项目如参加国境外的竞赛、会议、学术研究等活动。

3. 提交出国(境)交流学习总结。

4. 申请本科生出国(境)交流学习的专项奖学金、课程补贴。

二、如何进入办理入口

访问https://ws.whu.edu.cn/oir,通过统一身份认证,进入国际化发展合作工作平台,展开左侧菜单即可看到学生出国(境)交流学习相关的办理事项。

三、出国(境)交流学习申请介绍

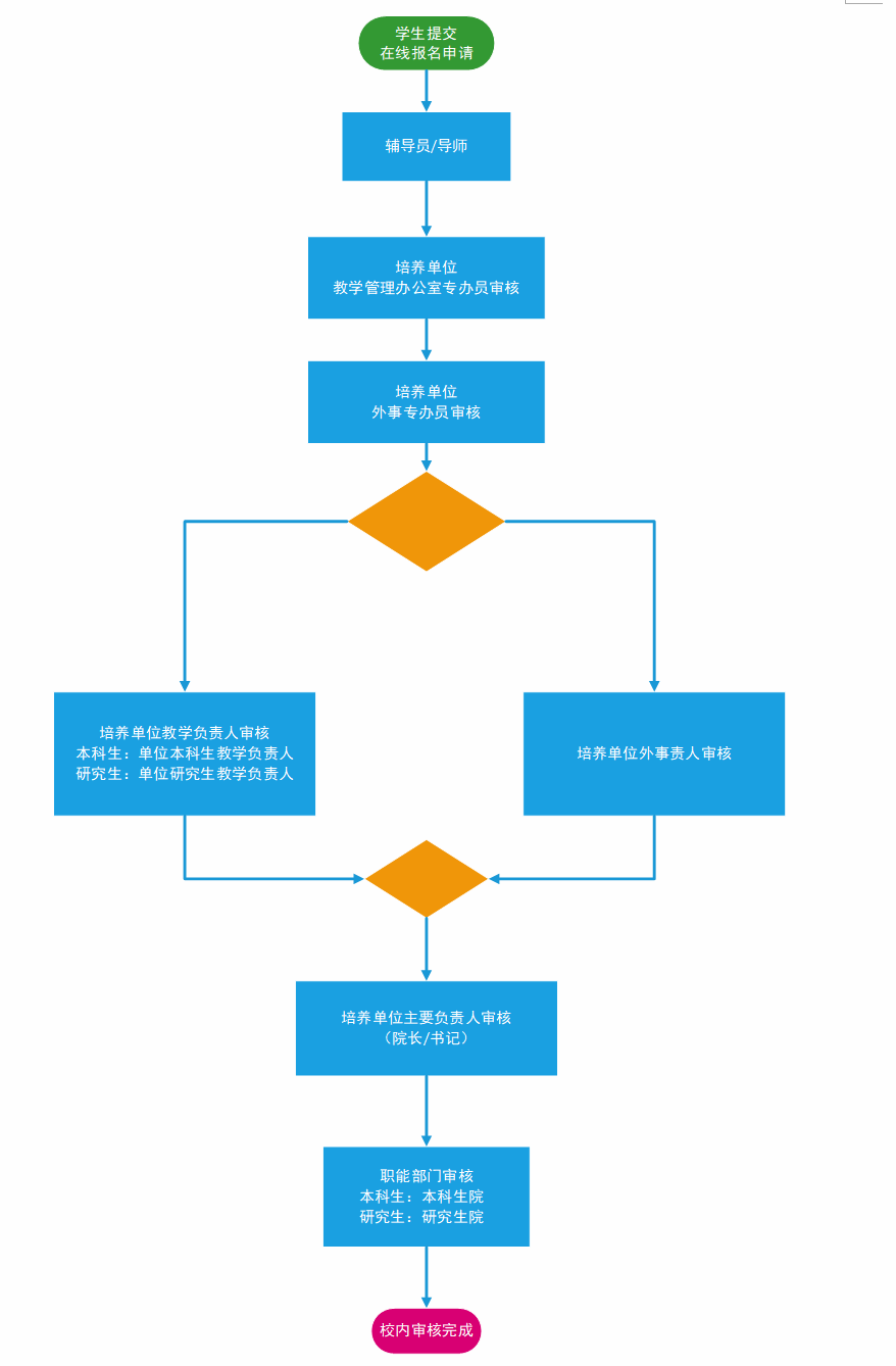
3.1 审核流程

a) 校级交流项目、国家公派项目

b) 院级交流项目

c) 学生自主项目

3.2 项目申请

1. 进入学生出国(境)交流学习菜单。

2. 你可选择点击右侧“浏览交流项目”按钮浏览发布的交流学习项目信息。

点击在报名时段内的项目通知后的报名按钮即可填写申请。

3. 如申报自主项目请点击“自主申报项目”按钮开始填写申请。

4. 填申请表前请仔细阅读提示的办理说明须知。

填报时特别注意,辅导员或导师须由同学输入姓名或工号填报,如遇重名的人一定要确认部门及工号信息。

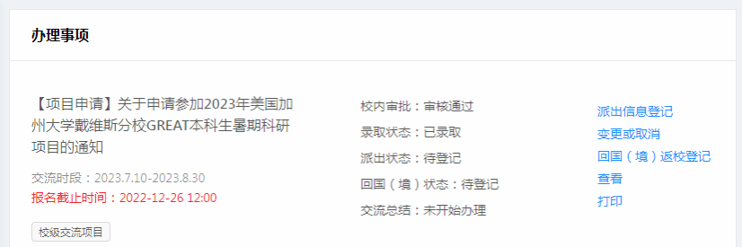
5. 提交申请后,在学生出国(境)交流学习的办理事项中查看,点击“查看”链接还可进入查看申请详情及审核进度。请及时关注申请的审核进度,避免错过项目申请。

3.3 交流学习总结

在申请列表点击“回国(境)返校登记”,填写返校总结。

四、本科生出国(境)交流学习的专项奖学金、课程补贴申请介绍

注意事项:

1. 每年的出国(境)交流学习奖学金、课程补贴申报只在填报时段内开放申请,非申报时段,系统中的“开始申请”不会显示,请及时关注国际部及学院的通知及早申请。

2. 填报奖学金前一定要提前完成申请项目的交流总结,未提交总结的项目无法申报奖学金。

3. 奖学金提交后须及时关注审核进度避免超过了申请时段。

4.1 审核流程

4.2 操作步骤

进入“奖学金申请”或“课程补贴申请”菜单

点击“开始申请”进入奖学金申报项目选择界面。

进入后选择申请奖学金的项目。

注:如未能显示奖学金/课补申报的项目,请前往学生出国(境)交流学习下,查看是否提交了该项目的总结。

点击“申请奖学金”后进入申请表填写页面。

提交后可以在奖学金申请列表中查看到提交的信息,点击列表上的查看还可看到申请的明细及审核进度,再次提醒一定要及时关注申请的审核进度

地址:武汉市武昌区东湖南路8号电话:027-68772215学院邮箱:sdxy@whu.edu.cn

Copyright ©

Baidu
map